Research highlight
11. 人為起源によるサンゴ礁の撹乱の変遷をサンゴ骨格から検出
~奄美大島住用湾における産業発展・土地利用変遷に対するサンゴの応答~
本研究成果は,2020年5月12日(火)公開のScientific Reports誌に掲載されました。
研究論文名:Influence of local industrial changes on reef coral calcification(産業の変遷がもたらす造礁サンゴの石灰化への影響)
著者:伊藤早織1,渡邊 剛2,3,矢野恵美1,渡邉貴昭 1(1北海道大学大学院理学院,2北海道大学大学院理学研究院,3喜界島サンゴ礁科学研究所)
研究成果の概要
熱帯・亜熱帯を中心に広がるサンゴ礁は,地球温暖化や淡水流入などの自然要因,沿岸域の土地開発などの人為的要因,グローバル/ローカル規模の要因などが複合的に影響し合います。奄美大島住用湾は塊状の造礁サンゴ*1の生息域であり,マングローブ林が広がる住用川と役勝川の河口域に位置しています。住用湾沿岸域では過去46年間にわたって大島紬(奄美大島を本場生産地とする絹織物)の生産や農業など様々な産業が発展してきました。この地域では,集中豪雨に伴った洪水(淡水や土砂が湾内へ流入する)による造礁サンゴへの影響が懸念され,これまで,サンゴ礁環境の一時的な変化はサンゴ礁の被覆度・白化現象のモニタリングによる手法で多く取り組まれてきました。 しかし,本研究地域のように河川や湾における定期的な水質モニタリングが実施されていない地域では,集中豪雨・洪水イベントや産業発展に対応する長期的かつ定量的なサンゴの成長の詳細はあまり明らかになっていませんでした。
そこで研究グループは,奄美大島住用湾産の造礁サンゴ骨格を用いて,古環境復元指標/骨格成長の記録と過去の洪水イベント及び湾沿岸域の産業史を詳細に比較しました。その結果,骨格成長は土砂流量を反映している可能性が示唆され,住用湾内の土砂流量はサンゴの骨格成長を制御する要因の一つであることがわかりました。また,奄美大島住用湾産の造礁サンゴ骨格は,河口域のマングローブ林による影響を受けながら海水温や海水中の土砂流量,過去46年間における集中豪雨・洪水イベントによる海洋環境の変化を記録しており,このことから,産業の発展は海水中の土砂流量を変化させ,造礁サンゴ骨格はそれに応答する形で成長していることがわかりました。
論文発表の概要
【背景】
奄美大島住用湾は塊状の造礁サンゴの生息域で,マングローブ林が広がる住用川と役勝川の河口域に位置しています。住用湾沿岸域では過去46年間にわたって大島紬の生産や農業など様々な産業が発展してきました。この地域では,近年繰り返し発生する集中豪雨に伴った洪水(淡水や土砂が湾内へ流入する)による造礁サンゴへの影響が懸念され,これまで,サンゴ礁環境の一時的な変化はサンゴ礁の被覆度・白化現象のモニタリングによる手法で多く調査されてきましたが,本研究地域のように河川や湾における定期的な水質モニタリングが実施されていない地域では,豪雨・洪水イベントや産業発展がもたらす長期的かつ定量的なサンゴの成長の変化や適応の詳細はあまり明らかになっていませんでした。
【研究手法】
研究グループは,奄美大島住用町にて調査を行い,造礁サンゴ骨格の柱状試料及び河川水・海水試料を採取しました。サンゴの骨格には樹木のように年輪が刻まれており(図1),過去の海洋の環境変動が1週間〜1ヶ月間程度の細かい精度で記録されています。本研究では,およそ2週間に相当する年輪ごとに区切って化学分析(主にバリウム・カルシウム比*2:Ba/Ca)と骨格成長指標*3の分析を行いました。また,住用町内でのインタビュー調査や文献調査を行い,本地域の過去46年間における豪雨・洪水イベントと産業発展の変遷をサンゴ骨格の記録(化学組成の変化と成長記録)と比較することで,過去46年間にわたる海洋環境の変化と造礁サンゴの成長を分析しました。
【研究成果】
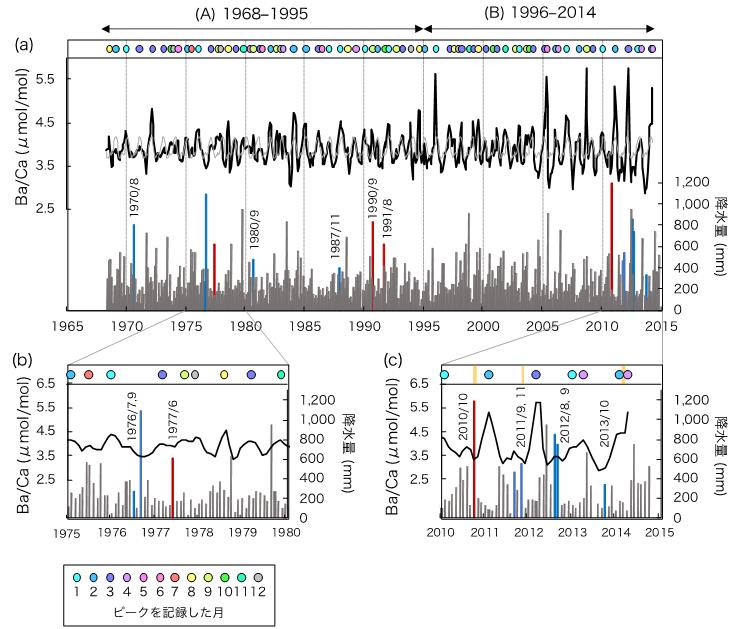
化学分析を行った結果,サンゴ骨格中のBa/Caは「河口域に広がるマングローブ林による効果(降水量と潮汐の影響を受ける)・海水温の季節変動・河川から流出する土砂流量」を反映していることがわかりました。豪雨・洪水イベント時は淡水・土砂流入を示すシグナルが顕著に表れ,一時的に湾内の土砂が増加したことを示しました(図2)。また,数十年規模のBa/Caの変動は,(A)1968〜1995年,(B)1996〜2014年の2つの時代に分けることができました。この時代分けは住用町における産業の変遷に一致していました。特に,Ba/Caと住用町における大島紬の生産量との間には強い相関関係があることが明らかとなりました(図3)。これは,大島紬特有の染色手法である「泥染め」で用いられた泥を含む土砂が河川を経由して住用湾に流れ込んでいたことを示しています。さらに,この2つの時代では,豪雨・洪水イベントに対するBa/Caのシグナルの特徴が異なることがわかりました(図2)。この結果,2つの時代を通して,住用湾に生息する造礁サンゴは湾内に流入する土砂流量に対する応答を変化させながら適応してきた可能性が示唆されました。
さらに,住用湾に生息する造礁サンゴの骨格成長指標を分析した結果,骨格成長は土砂流量を反映している可能性が示唆されました(図4)。この結果は,住用湾内の土砂流量はサンゴの骨格成長を制御する要因の一つであることを示しています。このように,住用湾で生息してきた造礁サンゴは,過去46年間の気象現象や周辺地域(沿岸域)の産業の変遷を明瞭に記録していました。これは,住用湾のサンゴと周辺沿岸域に生活する人々の関係史であるともいえます。
【今後への期待】
サンゴ礁は,熱帯から亜熱帯における海洋生態系のベースとなる存在です。河川環境・産業発展・気象現象が与えるサンゴ礁への影響と造礁サンゴの応答を正しく評価することは,造礁サンゴの生態のみならずサンゴ礁環境や海洋生態系のシステムをより深く理解することに繋がります。本研究結果は,気候変動による局地的な豪雨の頻発や人類活動の増加が予想される将来の熱帯・亜熱帯域において,サンゴ礁と人間社会が持続的な相互関係を築いていくための重要な知見となることが期待されます。
(a)サンゴ骨格中のBa/Ca(黒線)は海水中の土砂流量を反映。ピーク値を記録した値を示す月を12色で,降水量のデータのうち 洪水を伴わない豪雨は青色,洪水を伴った豪雨は赤色で 示す。豪雨・洪水イベント後はピークが確認され,これは豪雨・洪水イベントによって河川を 経由して土砂が湾内へ流れ込み,一時的に海水中の土砂流量が増加したことを示す。
(b)(c)2つの時代における豪雨・洪水イベントに対する化学組成の反応の比較を示す。(A)1968〜1995年よりも(B)1996〜2014年の方が豪雨・洪水イベントに対応したピークが顕著に表れた。図中の黄色バーは周辺の採石場の崩落による 土砂流入イベントを示す。
(a)図中の黒線は,数十年規模のBa/Ca比を示す。図中の青線は住用町における大島紬の年間生産量を示す。両者の変動パターンは非常によく似ていた。
(b)両者の間には有意な強い相関関係がみられた。サンゴ骨格は,沿岸域で繁栄した大島紬の生産に伴った泥・土砂の湾内への流入を記録していた。
【用語解説】
*1 造礁サンゴ … 体内に褐虫藻(かっちゅうそう)と呼ばれる藻を共生させることで骨格の成長速度を速めている造礁性のサンゴをさす。造礁サンゴの骨格は炭酸カルシウムからなり,樹木の年輪のような骨格を形成する。この年輪に沿って化学分析を行うと,1週間〜1ヶ月程度の細かい精度で古環境を復元できる。
*2 バリウム・カルシウム比 … サンゴ骨格中に含まれるバリウムとカルシウムの比(Ba/Ca)は,主に骨格形成時の河川流量・海水中の土砂流量を反映することが知られている。洪水イベントや産業発展はいずれも河川・マングローブ林を通じて淡水や土砂を湾内へ流出させる可能性があるため,造礁サンゴ骨格を用いることでその影響を定量的に復元できる。
*3 骨格成長指標・・・本研究で用いたサンゴの骨格成長指標は,骨格密度,骨格伸長量(骨格成長量),石灰化量の3種類である。造礁サンゴ骨格に軟X線を照射し撮影した画像からは,造礁サンゴ骨格の年輪を観察できる(図1)。この画像と化学分析の時系列データを組み合わせて分析することで,骨格成長指標を算出する。
